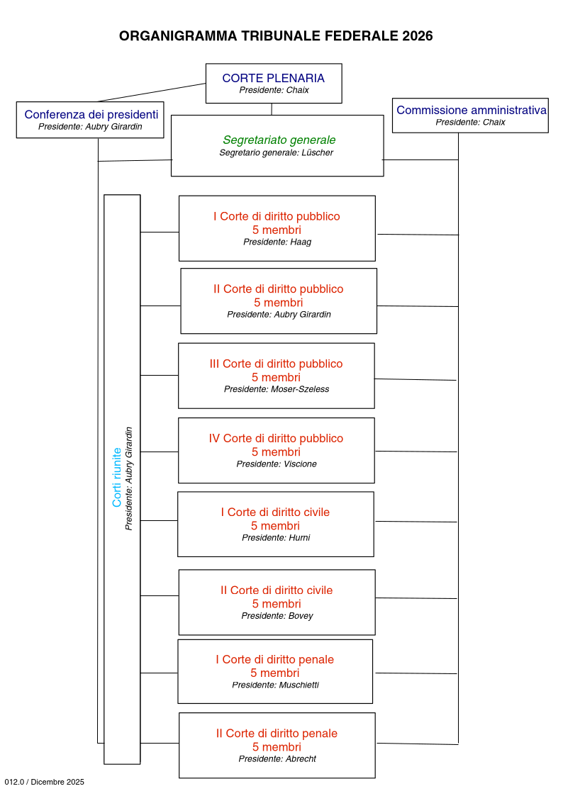
Per essere in grado di adempiere alle sue funzioni e far fronte ai suoi nuovi compiti, il Tribunale federale ha dovuto modificare, entro certi limiti, la sua organizzazione interna. Formato originariamente da una sola camera, esso si compone attualmente di otto corti: due corti di diritto civile, quattro corti di diritto pubblico e due corti di diritto penale. Losanna è la sede del Tribunale federale; la terza e la quarta corte di diritto pubblico sono a Lucerna.
